钣金件 > 在钣金件设计中进行设计 > 转换为钣金件 > 示例:钣金件转换操作
  
示例:钣金件转换操作
这些示例展示了“转换”(Convert) 工具的两种使用方法。对块状零件采用“壳”(Shell) 方法。对厚度恒定的薄板伸出项采用“驱动曲面”(Driving Surface) 方法。
下图显示了使用壳转换方法将实体零件转换为钣金件并移除曲面
原始零件
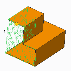
橙色曲面被选中,绿色网格曲面是被选择要移除的曲面。
1. 被选择要移除的曲面
产生的零件
下图显示了将厚度不均匀的实体零件转换为钣金件。
原始实体零件
选择驱动曲面。
1. 驱动曲面
选择附加曲面时,请注意会自动选择相邻曲面。
1. 选定的附加曲面
产生的钣金件。
下图显示了将具有不同工件的实体零件转换为钣金件。
原始零件。
选择驱动曲面。
1. 驱动曲面
选择附加曲面。
1. 选定的附加曲面
产生的钣金件
下图显示了转换具有成型和不均匀厚度的实体零件。
原始零件。
选择驱动曲面。
1. 驱动曲面
选择附加曲面
1. 驱动曲面
2. 其他曲面