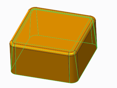
示例:在拔模曲面内创建恒定角度的相切拔模
本示例显示如何以 5 度拔模 1 平方英寸立方体的壁,同时保持零件底部的尺寸不变,并保留顶部 0.4 英寸的圆角。
1. 单击“模型”(Model) > “曲面”(Surfaces) > “将切面混合到曲面”(Blend Tangent to Surfaces)。“相切曲面”(Tangent Surface) 对话框打开。
2. 要在拔模曲面内创建具有恒定拔模角度的相切拔模,请单击

。
3. 在“方向”(Direction) 下,选择“单侧”(One Sided)。
4. 要指定拖拉方向,请选择参考。在这种情况下,将选择顶部曲面。
5. 要接受拖拉方向,请选择“确定”(Okay),要反转方向,请选择“反向”(Flip),然后选择“确定”(Okay)。
6. 要选择参考曲线,请执行以下操作:
a. 单击
“参考”(References) 选项卡,然后单击

。
b. 在“链”(CHAIN) 菜单中,单击“相切链”(Tangnt Chain),选择参考部件的底边并单击“完成”(Done)。
7. 在“角度”(Angle) 框中,键入 5 然后按 ENTER 键。
8. 在“半径”(Radius) 框中,键入 .04 然后按 ENTER 键。
9. 单击

。在实体模型中创建相切拔模曲面。
10. 要切割具有生成曲面的实体模型,请单击
“模型”(Model) >
“实体化”(Solidify),单击

并移除材料。