保持相切
当在 Creo Flexible Modeling 中使用“移动”(Move)、“偏移”(Offset) 或“修改解析”(Modify Analytic) 修改几何时,可保持已变换几何与相邻几何之间的相切关系。
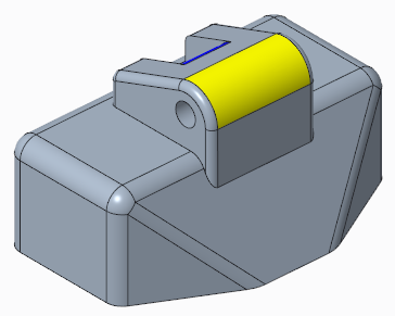
1. 在 Creo Parametric 中,将工作目录设置为 <下载文件位置>,然后打开 tangency_propagation_ex.prt。
2. 要禁用所有的基准显示过滤器,请单击图形中工具栏中的
“基准显示过滤器”(Datum Display Filters),并清除所有复选框。
3. 要设置模型视图,请单击图形窗口中的
“已保存方向”(Saved Orientations),然后选择
VIEW 1。
4. 单击“柔性建模”(Flexible Modeling) 选项卡。
5. 选择黄色的外倒圆角曲面。
6. 在
“变换”(Transform) 组中,单击
“修改解析”(Modify Analytic)。
“修改解析曲面”(Modify Analytic Surface) 选项卡随即打开。
7. 拖拉拖动控制滑块,将倒圆角半径增大至 0.6。请注意,变换的几何不与相邻几何相切。
8. 要通过修改变换几何旁边的几何来保持现有相切关系,请单击选项卡中的

。将显示默认相切条件符号。
9. 拖拉拖动控制滑块,将倒圆角半径增大至 0.75。请注意,变换的几何与相邻几何相切。
10. 要添加相切条件:
a. 在模型的旁边单击鼠标右键,然后从快捷菜单中选择“添加条件”(Add condition)。“条件”(Conditions) 对话框随即打开。
b. 单击相切关系中所包含几何的下边缘。在“条件”(Conditions) 对话框中,“参考”(Reference) 下将出现一项内容,且“适用条件”(Applicable Conditions) 将变为“固定”(Fixed)。
c. 单击“确定”(OK)。符号将相应发生更改以显示条件类型。由于边的条件已被设置为“固定”(Fixed),因此,当倒圆角半径值发生更改时,边也不会移动。
移动拖动控制滑块,您会看到,具有“固定”(Fixed) 条件的边不会发生移动。
11. 单击图形窗口中的
“已保存方向”(Saved Orientations),然后选择
VIEW 2。
12. 要添加相切条件:
a. 单击“条件”(Conditions) 选项卡。“条件”(Conditions) 对话框随即打开。
b. 在“条件”(Conditions) 下,选择“新增”(Add new)。
c. 选择位于两个边之间的蓝色中间倒圆角曲面。
1. 蓝色中间倒圆角
d. 在
“类型”(Type) 下,选择
“固定”(Fixed)。将显示曲面的条件符号

。
13. 要更改为不同类型的条件:
a. 单击您在上一步中创建的条件符号

。
b. 要在所选内容的整体形状发生更改时使倒圆角半径保持恒定不变,请从快捷菜单中选择
“以相切固定”(Fixed with tangency)。条件符号

将相应发生更改。
拖拉拖动控制滑块并观察模型,然后将倒圆角半径恢复为 0.75。
14. 单击

,接受此特征。
15. 保存并关闭模型。